O4 ข้อมูลคณะกรรมการตรวจสอบและติดตามการปริหารงานตำรวจ (กต.ตร.) ของสถานีตำรวจ

อำนาจ หน้าที่ คณะกรรมการตรวจสอบและติดตามการบริหารงานตำรวจ ของสถานีตำรวจ (กต.ตร.)

คณะกรรมการตรวจสอบและติดตามการบริหารงานตำรวจ 

สถานีตำรวจภูธรเฉลิมพระเกียรติ (กต.ตร.สภ.เฉลิมพระเกียรติ)

 

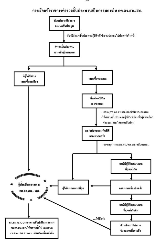
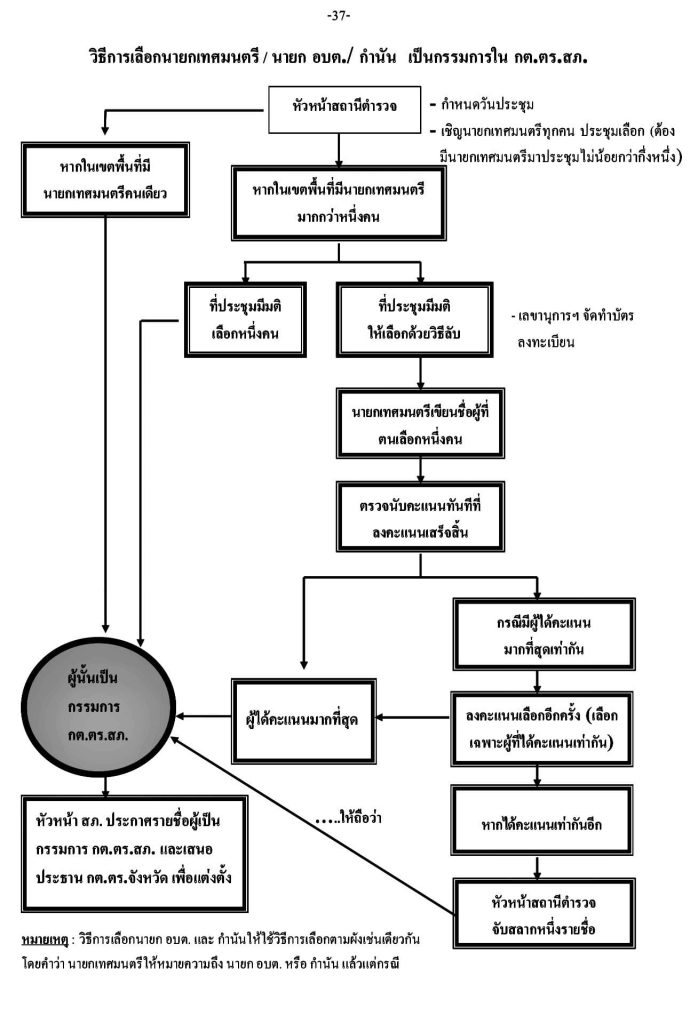
เอกสารอ้างอิง : วิธีการสรรหาคณะกรรมการตรวจสอบและติดตามการบริหารงานตำรวจสถานีตำรวจภูธร (กต.ตร.สภ.)

ที่มา : คู่มือการดำเนินการตามระเบียบ ก.ต.ช.ว่าด้วยคณะกรรมการตรวจสอบและติดตามการบริหารงานตำรวจ พ.ศ. 2546
จาก https://www.boardofroyalthaipolice.go.th/th/pages/10256-%E0%B8%84%E0%B8%B9% 

ผลการดำเนินงานของ กต.ตร.สภ.เฉลิมพระเกียรติ

 

** ข้อมูล ณ วันที่ 30 มี.ค. 2568